一、学院概况
具有60余年办学历史的经济管理学院下设工商管理、财务管理和经济学三个本科专业,分别授予管理学学士学位和经济学学士学位。经济管理学院积极拓展国内外交流与合作,与中国人民大学、河北大学等国内高校、欧美日及港澳台等国家和地区地区的知名学府建立了合作伙伴关系,与国内政府部门、知名企业、金融及研究机构有着良好的合作关系,每年派出大量学生到海内外高校、政府部门和企业学习、交流和实践。学生获得了全国商科技能竞赛一等奖、北京市创业设计竞赛三等奖、数学建模大赛北京市一等奖、挑战杯创业设计大赛北京区银奖等各种奖励。学生中获得各种职业证书的比例在70%以上,双证学生率50%以上,其中,财务管理专业学生会计证书通过率超过90%。自2011年以来,学生一次就业率均保持在98%以上,就业单位满意度高达95%。学生就业去向为党政机关、科研院所等事业单位以及包括国有企业、跨国公司在内的各类企业,同时,每年有大量学生升入国内外知名大学读研深造。

二、专业介绍
1.经济学
修业年限:四年
培养层次:本科
授予学位:经济学学士
人才培养目标
经济学专业培养政治素质过硬、劳动情怀深厚、经济理论基础扎实、适应市场经济发展需要、金融领域专业实践能力突出的高素质应用型人才,既注重提高学生对实际经济问题的分析和解决能力,培养应用型经济学人才,又兼顾拔尖人才的塑造。


2.财务管理
修业年限:四年
培养层次:本科
授予学位:管理学学
人才培养目标
财务管理专业培养适应社会主义市场经济需要,具备人文精神、科学素养和诚信品质,具备经济、管理、法律和财务管理等方面知识和能力,能在财务管理领域胜任专业工作的复合性应用型人才。


3.工商管理
修业年限:四年
培养层次:本科
授予学位:管理学学士
人才培养目标
工商管理专业培养政治素质过硬、经济管理理论功底扎实、工商管理实践能力突出、具有较强适应市场需求能力的高素质的工商企业及其他社会组织管理人才。


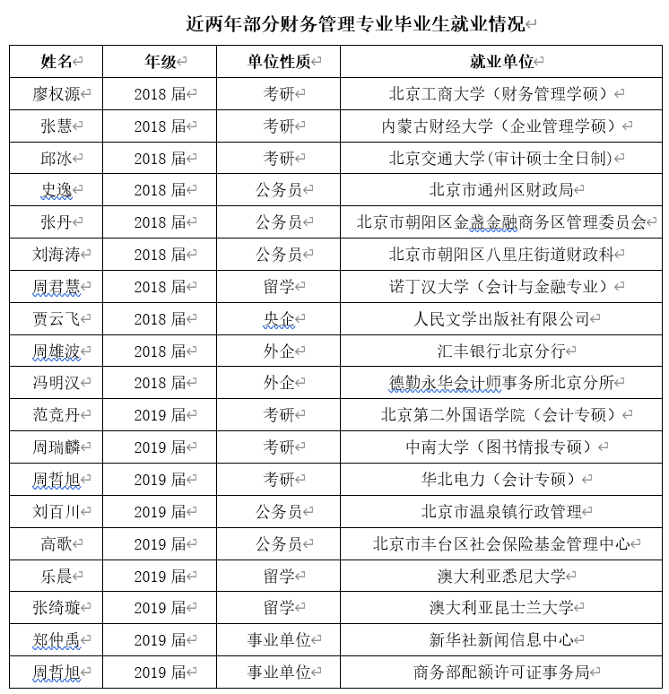
三、2020届毕业生简介
经济管理学院2020届毕业生共203人,其中,男生72人,女生131人,北京生源25人,中共党员(含预备)21人。三个专业中,财务管理专业95人,工商管理专业58人,经济学专业50人。
经济管理学院就业联络方式:
联系人:汪星余
电话:010-88561945、18210123136
Email:332859691@qq.com
地址:北京市海淀区增光路45号中国劳动关系学院致远楼601
邮编:100048
中国劳动关系学院